PKPNS-PK-S1 - Perkhidmatan Makmal Pergigian |
| |
|
|
| Pindaan |
: |
7 |
| Tarikh Kuatkuasa |
: |
27-10-2021 |
| Objektif Prosedur |
: |
Prosedur ini menggariskan langkah-langkah yang perlu diambil oleh Juruteknologi Pergigian untuk memastikan perkhidmatan makmal pergigian dapat dilaksanakan dengan teratur dan sistematik. |
| Skop |
: |
Prosedur ini digunapakai di makmal Klinik Pergigian di bawah jagaan Bahagian Kesihatan Pergigian Negeri Sembilan bagi prosedur penyediaan dan pembaikan prostesis pergigian (dentur/applian) serta pembaikan dan penyelenggaraan peralatan pergigian. |
|
|
|
RUJUKAN |
|
1 |
Manual Kualiti Perkhidmatan Kesihatan Pergigian Negeri Sembilan |
|
2 |
Garis Panduan Keselamatan dan Kesihatan Pekerjaan Di Makmal Pergigian Bahagian Kesihatan Pergigian KKM |
|
3 |
Manual Peralatan Berkaitan |
|
4 |
PPP Portal Pekeliling Perbendaharaan
|
|
5 |
Klausa – klausa MS ISO 9001 : 2015 yang berkaitan |
|
|
6.1 Tindakan untuk menangani risiko |
|
|
7.1.3 Infrastruktur |
|
|
7.1.5 Sumber pemantauan dan pengukuran |
|
|
8.2 Keperluan untuk produk dan perkhidmatan |
|
|
8.4 Kawalan proses, produk dan perkhidmatan yang dibekalkan dari luar |
|
|
8.5 Penyediaan pengeluaran dan perkhidmatan |
|
|
8.6 Pelepasan produk perkhidmatan |
|
|
8.7 Kawalan output yang tak akur |
|
|
|
|
|
|
|
|
|
|
|
|
|
|
|
|
|
|
|
|
|
|
|
|
TERMINOLOGI |
No.
|
SINGKATAN
|
DEFINISI
|
|
1 |
PPD |
Pegawai Pergigian Daerah |
|
2 |
PP |
Pegawai Pergigian |
|
3 |
JT |
Juruteknologi Pergigian |
|
4 |
JP |
Juruterapi Pergigian |
|
5 |
PPP |
Pembantu Pembedahan Pergigian |
|
6 |
PPK |
Pembantu Perawatan Kesihatan |
|
7 |
TPC-OHCIS |
Tele Primary Care- Oral Health Clinical Information System |
|
|
|
|
|
|
|
|
|
|
|
|
|
|
|
|
|
|
|
|
|
|
|
|
|
|
|
|
|
|
|
|
|
|
|
|
|
|
|
|
|
|
|
|
|
|
|
|
|
|
|
|
|
|
|
| |
PROCESS FLOWCHART |
 |
 |
|
| |
TUGAS / TANGGUNGJAWAB |
TANGGUNGJAWAB
|
TINDAKAN
|
JT
|
|
A. PENYEDIAAN DAN PEMBAIKAN PROSTESIS |
1. Terima impresi /dentur/aplian yang patah bersama kad makmal L.P.6 dari bilik rawatan.
|
JT
|
|
2. Semak kad makmal L.P.6/secara online dalam sistem TPC-OHCIS
-
Arahan kerja yang perlu dilakukan
-
Butiran pesakit
-
Tarikh temujanji susulan.
3 .Lakukan kerja-kerja makmal mengikut arahan / catatan kad makmal LP6 dan garispanduan yang digunapakai:
-
Bagi tujuan identifikasi, model/dentur/aplian perlu ditandakan dengan no. Pendaftaran/nombor kad pengenalan pesakit.
-
Dapatkan persetujuan pesakit untuk melabel denture dengan menggunakan nombor identifikasi pesakit dan direkod di kad LP8 dan LP 6 (optional)
-
Dentur/aplians diletak dalam bekas yang berasingan di rak/ lokasi yang disediakan.
-
Pastikan prostesis disiapkan sebelum tarikh temujanji. Maklumkan kepada PP/ PPP jika tidak dapat siap untuk tindakan pemberitahuan pesakit.
-
Maklumkan kepada PP/PPP mengenai prostesis yang tidak dituntut dalam tempoh masa yang ditentukan (melebihi 6 bulan) untuk tindakan pemberitahuan pesakit/ pelupusan.
-
Jika prostesis dihantar ke makmal swasta, isikan borang Senarai Semak Penerimaan Prostesis untuk penilaian.
4.Isikan Daftar Kerja Makmal Juruteknologi Pergigian PG 103 / secara online dalam sistem TPC-OHCIS.
5. Kemaskini kad makmal L.P.6 .
|
|
6 .Rekod hasil kerja dalam Laporan Bulanan Hasil Kerja Juruteknologi Pergigian PG 205 dan failkan kad makmal L.P.6 setelah selesai. |
PP/JP/JT/PPP/PPK
JT
JT
JT
JT/PPP/PPK
|
|
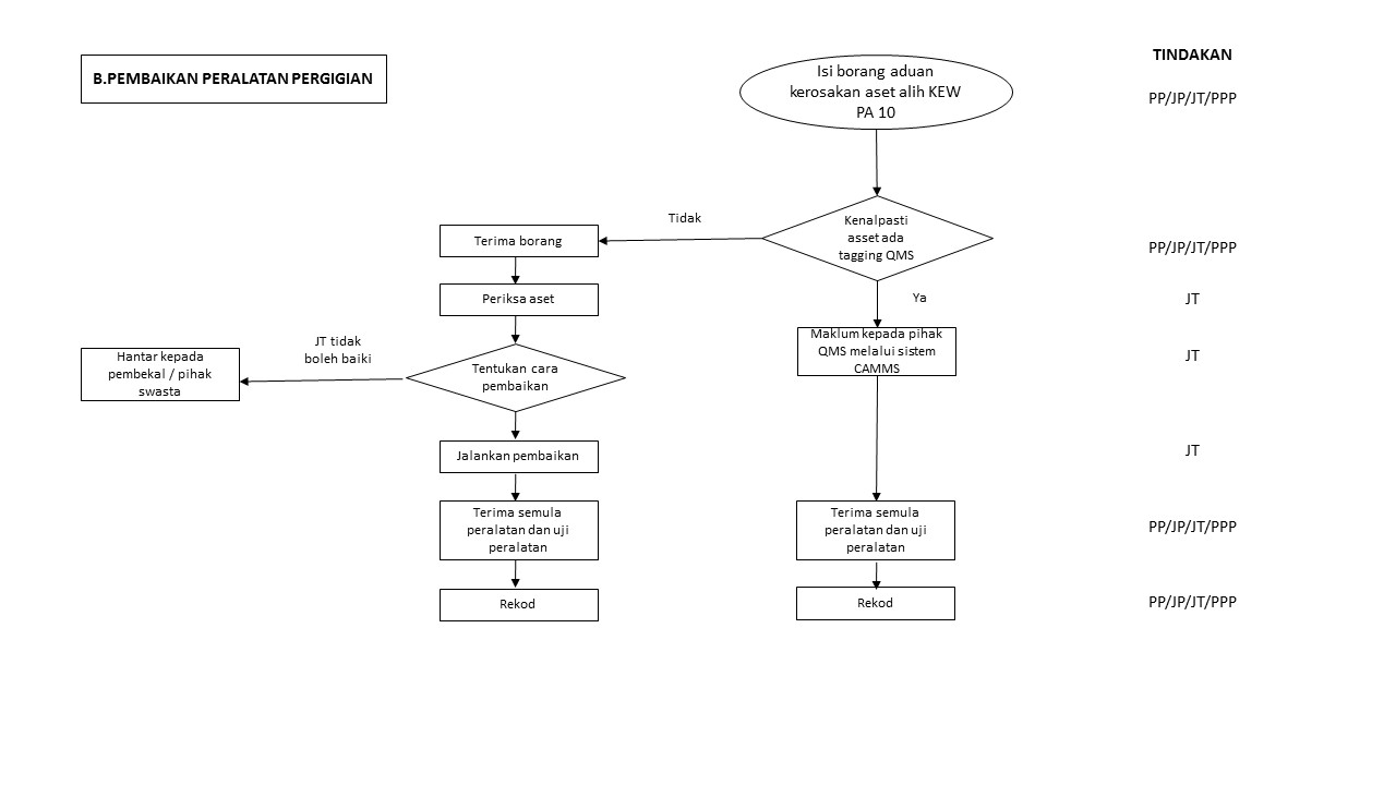
B. PEMBAIKAN PERALATAN PERGIGIAN
7. Kenalpasti samada peralatan di bawah penyelenggaraan QMS atau tidak.
B1. Pembaikan dibawah QMS
8. Isi Borang Aduan Kerosakan Aset Alih KEW.PA 10 dalam 2 salinan dan isi maklumat kerosakan peralatan dalam sistem CAMMS QMS
9. Isi maklumat kerosakan dalam Buku Log Aduan Penyelenggaraan.
10. Jika pihak QMS perlu membawa keluar peralatan dari klinik Buku daftar pergerakan aset KEW PA 9 perlu diisi.
11. Terima semula peralatan bersama borang B06. Uji peralatan. Jika memuaskan tandatangan borang B06 dan kemaskini Daftar Penyelenggaraan Harta Modal KEW. PA 15
B2. Pembaikan oleh JT
12. Jika peralatan bukan dibawah QMS isi Borang Aduan Kerosakan Aset Alih KEW.PA 10 dalam 2 salinan dan hantar kepada JT yang bertanggungjawab.
13. Terima borang aduan kerosakan dari pengguna
14. Periksa kerosakan dan tentukan samada pembaikan boleh dijalankan oleh JT atau pihak syarikat swasta yang di lantik.
|
15. Bincang dan dapatkan kelulusan daripada PPD jika melibatkan kewangan bagi pembaikan peralatan.
16. Daftar aduan kerosakan dalam Buku Daftar Kerja Penyelenggaraan dan Pembaikan Peralatan Pergigian PG 104.
17. Lakukan pembaikan dan ujipakai peralatan.
18. Kemaskini Borang Aduan Kerosakan Aset Alih KEW. PA 10 dan serahkan satu salinan kepada pengguna bersama peralatan yang dibaiki.
19. Rekod kerja pembaikan dalam:
-
Daftar Penyelenggaraan Harta Modal KEW. PA 15.
-
Buku Daftar Kerja Penyelenggaraan dan Pembaikan Peralatan Pergigian PG 104.
-
Laporan Bulanan Hasil Kerja Juruteknologi Pergigian PG 205
20. Failkan rekod.
B3. Pembaikan oleh pihak pembekal swasta
21. Dapatkan kebenaran pembaikan dari PPD.
22. Rujuk kepada pihak syarikat swasta yang di lantik/ Pembekal Swasta yang ditetapkan. Isikan butir - butir penghantaran peralatan dalam Buku daftar pergerakan aset KEW PA 9
23. Dapatkan sebutharga dari pembekal swasta.
24. Isi borang nota minta untuk buat pesanan alat ganti dan dapatkan kelulusan dari PPD.
25. Maklumkan kepada Pembekal Swasta untuk meneruskan kerja pembaikan. .
26. Terima semula peralatan dari pihak syarikat swasta yang di lantik/ Pembekal Swasta.
27 .Serahkan kepada pengguna dan uji peralatan.Jika tidak memuaskan hantar semula kepada pihak syarikat swasta yang di lantik/Pembekal Swasta bersama ulasan untuk tindakan selanjutnya.
28. Ulangi langkah 13-15.
|
B4. Kerosakan Yang Tidak Boleh Dibaiki
29. Kenalpasti peralatan dan lakukan tindakan untuk pelupusan mengikut tatacara (rujuk pekeliling terkini).
|
C. PENYELENGGARAAN PERALATAN PERGIGIAN
30. Kenalpasti peralatan yang perlu penyelenggaraan dan di buat mengikut jadual yg telah ditetapkan oleh syarikat swasta yang di lantik bagi klinik-klinik di bawah PKPNS.
|
|
31. Jalankan penyelenggaraan mengikut tatacara (rujuk pekeliling terkini). Rujuk PKPNS-AK2 bagi Ujian Autoklaf dan PKPNS-SS3 bagi Senarai Semak Penyelenggaraan Autoklaf |
|
|
|
|
|
| |
REKOD KUALITI |
No.
|
NAMA REKOD
|
TEMPOH SIMPANAN
|
|
1 |
Kad Makmal L.P.6 |
3 Tahun |
|
2 |
Buku Daftar Kerja Makmal Juruteknologi Pergigian PG 103 |
3 Tahun (Setelah buku dipenuhi) |
|
3 |
Buku Daftar Kerja Penyelenggaran dan Pembaikan Peralatan Pergigian PG 104 |
3 Tahun (Setelah buku dipenuhi) |
|
4 |
Laporan Bulanan Hasil Kerja Juruteknologi Pergigian PG 205 |
3 Tahun |
|
5 |
Borang Aduan Kerosakan Aset Alih KEW PA 10 |
3 Tahun |
|
6 |
Daftar Harta Modal KEW PA 3 |
3 Tahun (Setelah aset dilupus) |
|
7 |
Borang Daftar Penyelenggaraan Harta Modal KEW PA 15 |
7 Tahun |
|
8 |
Senarai Aset KEW PA 14 |
3 Tahun (Setelah aset dilupus) |
|
9 |
Senarai Semak Penerimaan Protesis |
3 Tahun |
|
10 |
Senarai Semak Penyelenggaraan Autoklaf |
1 Tahun |
|
|
| |
|
| |
Rekod Pindaan |
|
| No. |
Tarikh Pindaan |
No. Pindaan |
Rujukan Pindaan/Para |
| 1. |
27-10-2021 |
7 |
Nota Pindaan |
|
|
| |
|
Laman Utama
Manual Kualiti
Prosedur Kualiti
|
| |