Laman Utama   Bantuan  
- ISO 9001:2008 QMS -    
     

PROSEDUR KUALITI

PKPNS-PK-AG7 - Perkhidmatan Pergigian Toddler

   
Pindaan : 6
Tarikh Kuatkuasa : 27-10-2021
Objektif Prosedur : Prosedur ini menggariskan langkah-langkah pengendalian program kesihatan pergigian di Klinik Kesihatan Ibu dan Anak (KKIA), Klinik Desa (KD), Pusat Jagaan Kanak Kanak untuk menanamkan minat serta kesedaran terhadap penjagaan kesihatan pergigian mulut melalui ceramah dan latihan memberus gigi. Pusat Jagaan Kanak-kanak termasuk : • Taska • Nurseri • Pusat Asuhan Kanak-kanak • Kanak-kanak berumur 4 tahun kebawah di Tadika.
Skop : Prosedur ini digunapakai bagi melaksanakan program kesihatan pergigian bagi semua kanak-kanak berumur 4 tahun ke bawah Pusat Jagaan Kanak Kanak di bawah jagaan di daerah-daerah Negeri Sembilan

RUJUKAN

1.

2.

3.

4.

Manual Kualiti Pejabat Perkhidmatan  Kesihatan Pergigian N. Sembilan

Buku Panduan Pendidikan Kesihatan Pergigian

Guidelines On Early Childhood Oral Health Care MOH/K/GIG/3.2008 (BK)

Klausa MS ISO 9001:2015 yang berkaitan

          6.1  Tindakan untuk menangani risiko

 

          7.1  Sumber 

 

          8.1  Perancangan dan kawalan operasi    

 

          8.2  Keperluan untuk produk dan perkhidmatan

 

          8.5 Penyediaan dan pengeluaran perkhidmatan 

     

5. Manual Fluoride Varnish Programme for Toddlers_OHP_2019
 

TERMINOLOGI

No.

SINGKATAN

DEFINISI

1.

2. 

3.

4.

5. 

 6.

 7

JPK

JP

PPP

PPK

LMG

KKIA 

KD 

Juruterapi Pergigian Kanan

Juruterapi Pergigian

Pembantu Pembedahan Pergigian

Pembantu Perawatan Kesihatan

Latihan Memberus Gigi

Klinik Kesihatan Ibu dan Anak

Klinik Desa 

 8. TPC-OHCIS Tele Primary Care-Oral Health Clinical Information Sistem
 

PROCESS FLOWCHART

 

TUGAS / TANGGUNGJAWAB

TANGGUNGJAWAB

TINDAKAN

JPK/JP
1.
 
Sediakan senarai KKIA,KD,Pusat Jagaan Kanak-Kanak dan dapatkan enrolmen pada awal tahun dari tadika Jabatan Kebajikan Masyarakat / Persatuan Pengasuh/Majlis Daerah berpandukan kepada 
- senarai tahun lepas
- senarai terbaru dari jabatan berkenaan jika ada
 
JKP/JP 2. Sediakan jadual lawatan tentatif dan simpan satu salinan tersebut dalam fail
 
JP/Pemandu
3.
Edar
  • Jadual perancangan lawatan tentatif dan surat makluman lawatan ke KKIA / KD / Pusat Jagaan berkenaan
  • Kad LP8-1 PIN.8/2019  dan PGKebenaran/Sekolah/Prasekolah/Toddler/Pin2019  atau PGKebenaran/ TPC-OHCIS-1/2016 kepada guru di Pusat Jagaan Kanak-kanak
 
PP/JP/PPK/Pemandu
4.
Buat persiapan untuk lawatan : 
- kenderaan
- alat yang berkenaan
- alat bantuan pandang dengar
- set varnis berfluorida
 
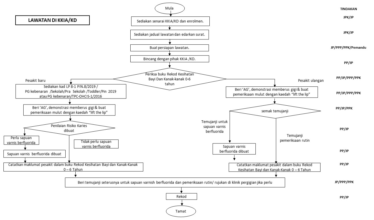
PP/JP 5. LAWATAN DI KKIA / KD
Bincang dengan Ketua Jururawat Kesihatan (KJK)/ Jururawat Kesihatan (JK)  /Jururawat   Masyarakat (JM) dan maklumkan mengenai Program  Toddler yang akan dijalankan untuk mendapatkan kerjasama  serta bilik rawatan.
Minta  JK /JM merujuk  pesakit
PP/JP/PK 5.1
Bila pesakit datang, Periksa kad kesihatan Rekod Kesihatan Bayi dan kanak-kanak 0- 6 tahun bagi memastikan cop dari bahagian pergigian ada atau tiada.
Jika tiada cop dari bahagian pergigian:
  • Sedia Kad Rawatan LP 8-1 PIN.8/2019 bagi kanak-kanak yang perlu rawatan varnis fluorida serta isikan PGKebenaran/Sekolah/Prasekolah/Toddler/Pin2019 atau PGKebenaran/TPC-OHCIS-1/2016.
Jika ada cop dari bahagian pergigian:
  • Semak tarikh temujanji pada Rekod Kesihatan Pergigian Ibu dan Anak
 
PP/JP/PPK
5.2
Beri ’anticipatory guidance’ kepada ibubapa/penjaga.        
  •  Buat demonstrasi memberus gigi.
 
PP/JP/PPK
5.3
Buat pemeriksaan pergigian pada anak. Amalkan PKPNS-AK1 Kawalan Jangkitan Silang
  •  Jalankan "Caries Riesk Asessment"(CRA)
  •  Lakukan sapuan varnis berfluorida bagi pesakit yang berisiko. Rujuk PKPNS-AK4 Sapuan Fluoride Varnish
  •  Catatkan maklumat pesakit dalam buku Rekod Kesihatan Pergigian Ibu dan Anak dan kedalam kad LP 8-1 PIN.8/2019
  •  Beri temujanji menggunakan kad temujanji sapuan berflourida untuk sapuan varnis  berfluorida di  KKIA tersebut selepas 6 bulan. Catat tarikh temujanji di buku Rekod Kesihatan Pergigian Ibu dan Anak dan ke dalam buku  temujanji   PP/JP berkenaan. 
 
JP/PPK
6.
6.1
 
 
 
 
 
 
 
LAWATAN DI PUSAT JAGAAN KANAK-KANAK
Jumpa dan berbincang dengan Guru Pusat Jagaan Kanak-Kanak dan maklumkan mengenai Program Toddler yang akan dijalankan untuk mendapatkan kerjasama dari pihak mereka
Terima dan semak kad LP8-1 PIN.8/2019  serta pastikan maklumat yang dikehendaki telah lengkap diisi.
Pastikan kebenaran untuk rawatan di borang PGKebenaran/Sekolah/Prasekolah/Toddler/Pin2019 atau PGKebenaran/TPC-OHCIS-1/2016  ada. Jika tiada tandatangan untuk kebenaran rawatan, serahkan kembali kad kepada Guru.
Beri  ceramah pendidikan kesihatan kepada pengasuh/guru tadika berkenaan dan lakukan aktiviti Latihan Memberus Gigi (LMG) bersama kanak-kanak
JP/PPK
6.2
Laksana pemeriksaan mulut dengan kaedah ’Lift the lip’. Jalankan "Caries Risk Asessment" (CRA) .Amalkan PKPNS-AK1 Kawalan Jangkitan Silang
  • Sapu varnis fluorida jika perlu dan rekod dalam kad LP8-1 PIN.8/2019 /secara online dalam sistem TPC-OHCIS. Rujuk PKPNS-AK4 Sapuan Varnish Berfluorida.
  • Beri tarikh temujanji kepada Guru Pusat Jagaan Kanak-Kanak untuk kanak-kanak  yang terlibat dalam sapuan varnis berfluorida ulangan selepas 6  bulan (sapuan ulangan akan dilakukan di Pusat Jagaan Kanak-Kanak yang sama).
  • Jika  rawatan lain diperlukan, sila maklumkan dan beri kad temujanji  kepada ibu bapa melalui Guru  Pusat Jagaan Kanak-Kanak
  • Berikan temujanji di Klinik Pergigian yang berhampiran.
  • Maklumkan kepada ibu bapa melalui Guru Pusat Jagaan Kanak-Kanak mengenai status kesihatan melalui surat Status Kesihatan  Pergigian Kanak-Kanak
   
 
PP
 
 
 
 
 
7
7.1
LAWATAN DI KOMUNITI
Kenalpasti program komuniti yang hendak dibuat berdasarkan pelan tindakan.dan jemputan berkolaborasi dengan agensi luar.
 
Buat persiapan untuk lawatan : 
- kenderaan
- alat yang berkenaan
- alat bantuan pandang dengar
- set varnis berfluorida
   
JP
 
PP/JP/PPK
 
 
PP/JP/PPP/PPK
7.2
 
7.3
 
 
7.4
Pastikan kebenaran untuk rawatan di borang PGKebenaran/Sekolah Sekolah/Prasekolah/Toddler/Pin2019 atau PGKebenaran/TPC-OHCIS-1/2016  ada
Beri ’anticipatory guidance’ kepada ibubapa/penjaga.        
 • Buat demonstrasi memberus gigi.
 
Buat pemeriksaan pergigian pada anak. Amalkan PKPNS-AK1 Kawalan Jangkitan Silang
• Jalankan “Caries Risk Asessment” (CRA)
• Lakukan sapuan varnis fluorida bagi pesakit yang berisiko. Rujuk PKPNS-AK4 Sapuan Fluoride Varnish
 • Catatkan maklumat pesakit dalam kad LP 8-1 PIN.8/2019
• Beri temujanji menggunakan kad temujanji sapuan varnis berflourida untuk sapuan varnis  berfluorida di  Kinik perggian yang berhampiran
 
     
     
PP/JP
8
SELESAI LAWATAN
Rekodkan ke dalam borang FV, TOD301, TOD302, PKP 101, PG 301 dan PG 302
Pada akhir bulan buat reten PG 206 , PG207, PKP201, PG206 TOD, PG 207 TOD  dan hantar satu salinan kepada JPK. 
Failkan borang berkaitan 
 
 
 

REKOD KUALITI

No.

NAMA REKOD

TEMPOH SIMPANAN

1. Jadual Lawatan 1 tahun
2. LP 8 - 1 PIN.8/2019 7 tahun
3. PG 101 Rekod Harian Pendidikan Kesihatan Pergigian 1 tahun
4. PKP 201 Laporan Bulanan Liputan Pendidikan Kesihatan Pergigian 1 tahun
5. PG 301 Rekod Harian Hasil Kerja Jururawat Pergigian 1 tahun
6. PG 206 Rekod bulanan individu Jururawat Pergigian 3 tahun
7. FV Monitoring Format for Application of Fluoride Varnish  5 tahun
8. TOD 301 Rekod Harian Hasil Kerja juruterapi Pergigian 1 tahun
9. TOD 302 Rekod Harian Hasil Kerja Pegawai Pergigian 1 tahun
10. TOD 206 Reten Bulanan Individu Juruterapi Pergigian 3 tahun
11. TOD 207 Reten Bulanan Individu Pegawai Pergigian 3 tahun
12. PGKebenaran/Sekolah/Prasekolah/Toddler/Pin2019 atau PGKebenaran/TPC-OHCIS-1/2016 Sepanjang persekolahan
13. PG 302 Rekod Harian Hasil Kerja Pegawai Pergigian 1 tahun
     
 

Arahan Kerja / Borang Kualiti / Senarai Semak

  Arahan Kerja   
  PKPNS-AK1 - KAWALAN JANGKITAN SILANG
  PKPNS-AK4 - SAPUAN FLUORIDE VARNISH
  Borang Kualiti   
  Tiada
  Senarai Semak   
  Tiada
  Dokumen Luaran   
  Tiada
  Pemilik Dokumen
  wppd
 

Rekod Pindaan

No. Tarikh Pindaan No. Pindaan Rujukan Pindaan/Para
1. 27-10-2021 6 Nota Pindaan
 
Laman Utama Manual Kualiti Prosedur Kualiti