Laman Utama   Bantuan  
   
     

PROSEDUR KUALITI

KKMOH-PK-Q05 - Prosedur Audit Dalam

   
Pindaan : 15
Tarikh Kuatkuasa : 11-02-2020
Tujuan Prosedur :

Prosedur ini menggariskan langkah-langkah untuk mengendalikan Audit Dalam bagi memastikan supaya sistem pengurusan kualitiberfungsi dengan berkesandan tindakan pembetulan dan pemerhatian untuk penambahbaikan dilaksanakan secara berterusan.

Skop :

Prosedur ini hendaklah diguna pakai untuk menjalankan Audit Dalam MS ISO bagi semua proses di Program Kesihatan Pergigian, KKM

PERKARA

 

SASARAN

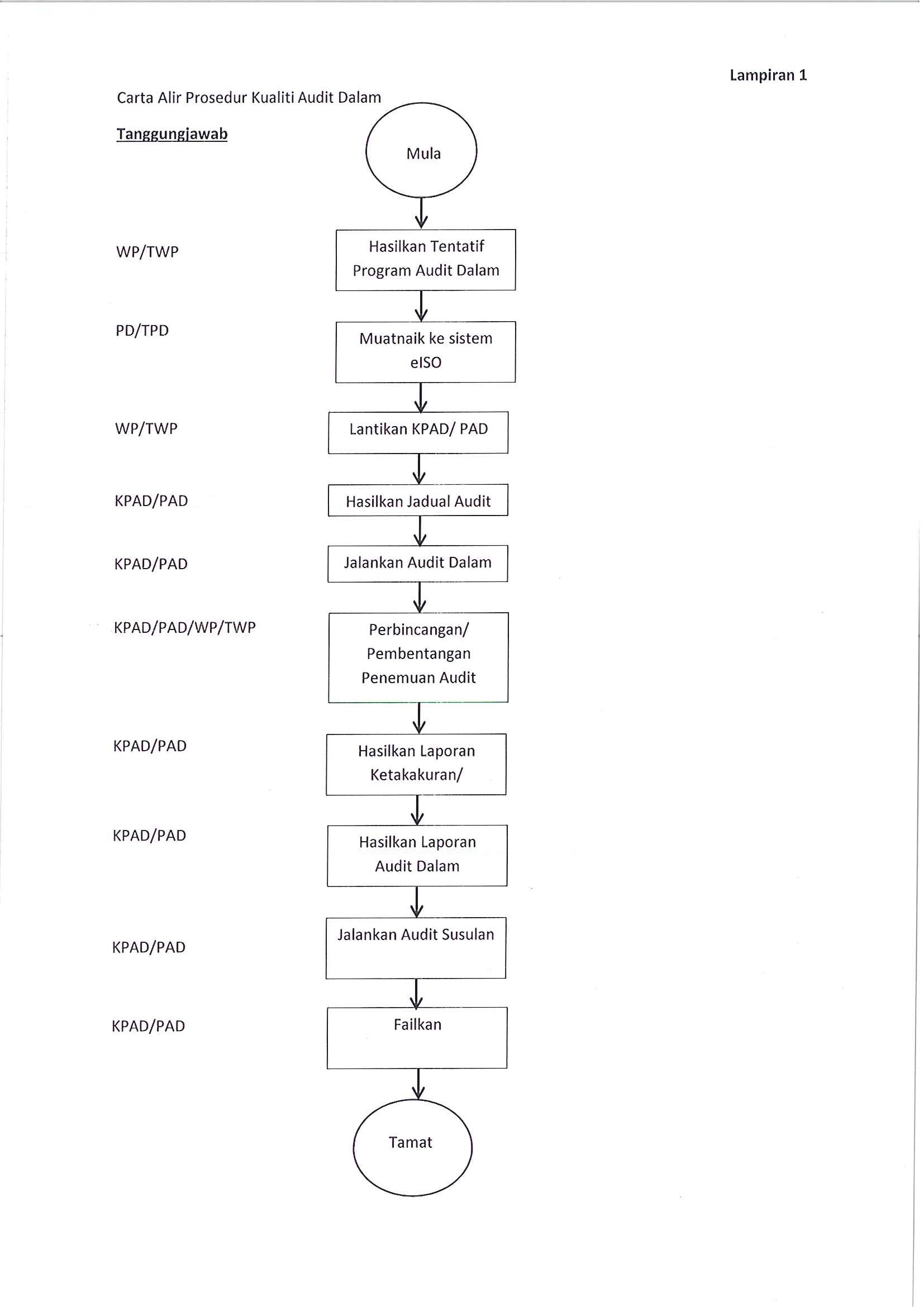
CARTA ALIRAN KERJA

 

TUGAS / TANGGUNGJAWAB

TANGGUNGJAWAB
TINDAKAN
Wakil Pengurusan (WP) 1.0 Pada awal tahun, rancang Audit Dalaman (AD) yang akan dilakukan sekurang-kurangnya 2 kali setahun. Program Audit Dalaman tahunan boleh didapati di  homepage  e-ISO QMS. Audit secara Ad Hoc adalah di atas permintaan pengurusan sekiranya ada masalah. Perancangan Program audit hendaklah mengambilkira status dan kepentingan proses/perkara/unit yang akan diaudit serta hasil audit yang lalu.
 
Pengarah Kanan Kesihatan Pergigian (PKKP)
2.0 Luluskan Program Audit Dalaman.
PKKP 3.0 Lantik Ketua dan Pasukan Audit Dalaman (PAD) dari anggota yang terlatih ( telah mengikuti kursus audit dalaman dan telah ditauliahkan sijil).
WP 4.0 Maklumkan semua pihak yang akan terlibat dengan Audit Dalaman agar mereka dapat memberi kerjasama kepada PAD. Pantau aktiviti AD melalui Log Pemantauan Proses Audit Dalaman (KKMOH-Q5-BK2)
Ketua Pasukan Audit  Dalaman (KPAD) 5.0 Sediakan jadual AD (KKMOH-Q5-BK1) berdasarkan Program Audit Dalaman. Audit hendaklah dimulakan tidak melebihi satu bulan dari jadual audit di takwim.
PAD/WP/pihak atasan/Auditee 6.0 Adakan mesyuarat pembukaan AD bersama dengan pihak auditee, WP dan pihak atasan.Laksanakan Audit Dalaman berpandukan Arahan Kerja KKMOH-Q5-AK1: Menjalankan Audit Dalaman.
KPAD 7.0 Adakan sesi perbincangan bersama dengan WP untuk membincangkan penemuan audit.
KPAD 8.0 Adakan mesyuarat penutup AD bersama dengan pihak auditee, WP dan pihak atasan. Mesyuarat penutup perlu diadakan tidak melebihi dari satu minggu tarikh tamat audit.
PAD 9.0 Keluarkan Laporan Ketakakuran (Borang KKMOH-Q3-BK1) dan Laporan Pemerhatian untuk Penambahbaikan (LPP), KKMOH-Q8-BK1 kepada auditee/Ketua Unit berkaitan.Rujuk Prosedur Tindakan Pembetulan (KKMOH-PK-Q03) dan Prosedur Tindakan Penambahbaikan dan Penambahbaikan Berterusan (KKMOH-PK-Q08). Kedua-dua Laporan ini perlu dikeluarkan tidak melebihi satu minggu dari tarikh Mesyuarat Penutup.
WP 10.0 Teliti Laporan Ketakuran dan LPP untuk mempastikan pelan tindakan yang dicadangkan adalah bersesuaian.
PAD 11.0 Pastikan pembetulan (untuk menyingkir ketakakuran) dan tindakan pembetulan (untuk menyingkir punca ketakakuran) diambil terhadap Laporan ketakakuran mengikut Prosedur Tindakan Pembetulan KKMOH-PK-Q3, serta tindakan penambahbaikan terhadap permerhatian mengikut Prosedur Tindakan Penambahbaikan dan Penambahbaikan Berterusan (KKMOH-PK-Q08)
PAD 12.0 Jalankan kaji semula keberkesanan tindakan pembetulan (audit susulan) bagi mengesahkan tindakan pembetulan yang dipersetujui telah dilaksanakan oleh auditee. Rujuk kepada seksyen yang berkaitan di dalam Arahan Kerja Menjalankan Audit Dalaman (KKMOH-Q5-AK1).
KPAD 13.0 Kemukakan Laporan Ketakuran dan LPP kepada WP untuk pengesahan sebelum laporan tersebut ditutup.
KPAD
14.0 Sediakan Laporan Audit Dalaman dengan menggunakan Laporan KKMOH-Q5-BK4
 
WP 15.0 Audit Dalaman dipantau melalui Log Pemantauan Proses Audit Dalaman (KKMOH-Q5-BK5).  Status Tindakan Pembetulan dan Tindakan Penambahbaikan yang telah diambil di Mesyuarat Kajian Semula Pengurusan.
 
     
 
 

Arahan Kerja / Borang Kualiti / Senarai Semak / laporan Risiko

  Arahan Kerja   
  KKMOH-Q05-AK1 - Menjalankan Audit Dalam
  Borang Kualiti   
  KKMOH-Q05-BK1 - Jadual Audit Dalam
  KKMOH-Q05-BK2 - Log Pemantauan Proses Audit Dalam
  KKMOH-Q05-BK3 - Nota Audit
  KKMOH-Q05-BK4 - Laporan Positif Audit Dalam
  KKMOH-Q05-BK5 - Laporan Audit Dalam
  KKMOH-Q03-BK2 - Log Laporan Ketakakuran / Laporan Tindakan Pembetulan
  KKMOH-Q08-BK1 - Laporan Pemerhatian Untuk Penambahbaikan
  KKMOH-Q08-BK2 - Log Laporan Pemerhatian Untuk Penambahbaikan
  Senarai Semak   
  KKMOH-Q05-SS1 - Senarai Semak Kandungan Laporan Audit Dalam
  Laporan Risiko   
  KKMOH-PK-Q05-Q04-LR1 - Audit Dalaman
  KKMOH-PK-Q05-Q04-LR2 - Audit Dalaman
  KKMOH-PK-Q05-Q04-LR3 - Audit Dalaman
  Pemilik Dokumen
  drsarah
drsheila
 

Rekod Pindaan

No. Tarikh Pindaan No. Pindaan Rujukan Pindaan/Para
1. 01/08/2007 0
2. 27/03/2008 1 Langkah 1,7,8,9,11,12,14 
3. 18/08/2008 2 Kemaskini Carta Aliran 
4. 18/12/2008 3 Kemaskini Tanggungjawab 
5. 06/03/2009 4 Kemas kini Borang kualiti 
6. 30/04/2009 5 Kemas kini Borang kualiti 
7. 14/07/2009 6 Kemaskini prosedur dan arahan kerja menjalankan AKD 
8. 30/09/2009 7 Kemaskini Borang Kualiti PKQ3-BK1,2 
9. 04/12/2009 8 Kemaskini aspek pemantauan 
10. 16/04/2010 9 Tambahan pemantauan proses audit dalaman 
11. 26/04/2010 10 Kemaskini Borang KKMOH-Q5-BK5 
12. 10/11/2012 11 Pindaan tanggungjawab di para 15.0 dari Wakil Pengurusan kepada Pengawal Dokumen dan Timbalan Pengawal Dokumen 
13. 10/06/2016 12 Tambahan senarai semak KKMOH-Q5-SS1 
14. 14/11/2017 13  
15. 15/01/2019 14 Pindaan bilangan AD perlu dijalankan iaitu sebanyak 1 kali setahun. Carta alir diwujudkan 
16. 11/02/2020 15  
 
Laman Utama Manual Kualiti Prosedur Kualiti Rujukan Untuk Cetak